题目描述
给你两个 非空 的链表,表示两个非负的整数。它们每位数字都是按照 逆序 的方式存储的,并且每个节点只能存储 一位 数字。 请你将两个数相加,并以相同形式返回一个表示和的链表。 你可以假设除了数字 0 之外,这两个数都不会以 0 开头。
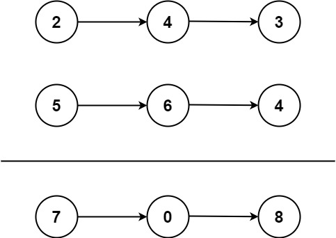
示例 1:

输入:l1 = [2,4,3], l2 = [5,6,4]
输出:[7,0,8]
解释:342 + 465 = 807.
示例 2:
输入:l1 = [0], l2 = [0]
输出:[0]
示例 3:
输入:l1 = [9,9,9,9,9,9,9], l2 = [9,9,9,9]
输出:[8,9,9,9,0,0,0,1]
思路&js代码
1、模拟
var addTwoNumbers = function (l1, l2) {
const head = new ListNode(-1)
let prev = head
let tmp = 0 // 是否有进位
while (l1 || l2 || prev) {
const num1 = l1 ? l1.val : 0
const num2 = l2 ? l2.val : 0
const sum = num1 + num2 + tmp
tmp = sum >= 10 ? 1 : 0
prev.val = Number(sum.toString().slice(-1)) // 取个位数部分
if (tmp || l1?.next || l2?.next) {
prev = prev.next = new ListNode(-1)
} else {
prev = prev.next = null
}
l1 = l1?.next
l2 = l2?.next
}
return head
};